Feel free to add comments by clicking these icons on the sidebar

Free Neuropathology 2:9 (2021)

Review

Neurodegeneration: 2021 update

John F. Crary

Neuropathology Brain Bank & Research CoRE, Department of Pathology, Nash Family Department of Neuroscience, Ronald M. Loeb Center for Alzheimer's Disease, Friedman Brain Institute, Icahn School of Medicine at Mount Sinai, New York, NY, USA

Corresponding author:
John F. Crary , MD-PhD · Friedman Brain Institute · Ronald M. Loeb Center for Alzheimer’s Disease · Icahn School of Medicine at Mount Sinai · 1 Gustave L. Levy Place Box 1194 · New York, NY 10029 · USA
john.crary@mountsinai.org

Submitted: 28 March 2021

Accepted: 15 April 2021

Copyedited by: Jeffrey Nirschl

Published: 21 April 2021

https://doi.org/10.17879/freeneuropathology-2021-3317

Keywords: Neurodegeneration, Neuropathology, Alzheimer disease, Tauopathy, α-synucleinopathy, Chronic traumatic encephalopathy, Cryogenic electron microscopy, Proteomics

Abstract

This article reviews a collection of manuscripts in the field of neurodegenerative disease chosen from what are considered by the author to be among the 10 most important and potentially impactful topics or research trends of 2020 relevant to the field of experimental and diagnostic neuropathology. A deliberate effort was made to provide balance among disease categories covered. The result is a varied selection that includes not just individual papers but also research topics and trends. The association of COVID-19 with longer-term neurological symptoms has launched a research trend fueled by speculation that the SARS-CoV-2 might trigger neurodegenerative changes. The onslaught of transcriptomic studies has begun to give way to proteomics, with three transformative studies published examining glial contributions to Alzheimer disease, cerebral atherosclerosis in cognitive decline, and the complex sequence of post-translational modifications of the tau protein. Plasma biomarkers for Alzheimer disease have continued to make rapid advances, especially around highly sensitive assays capable of detecting different forms of abnormal hyperphosphorylated tau in peripheral blood. Two studies using cryo-electron microscopy showed the power of the approach by continuing to elucidate the diversity of filamentous tau inclusions, and a third study gave the first glimpse of α-synuclein aggregates at near atomic resolution. Another study continued to delineate how different α-synuclein conformers (“strains”) target specific brain regions and lead to neurodegeneration. In Huntington’s disease, we saw compelling molecular data showing how cells adapt to endoplasmic reticulum stress through the unfolded protein response. Finally, the role of astrocytes in chronic traumatic encephalopathy has emerged as a critical area of interest.

Introduction

In a year like no other, experimental neuropathology research in neurodegeneration persevered. Confronted with a devastating pandemic, we endured despite shuttered laboratories, working from home, supply shortages, the loss of loved ones and a myriad of other challenges. Our laboratories demonstrated inspiring resilience, adapting to the new landscape and soldiering on. Many rose to the challenge, finding purpose and inspiration in adversity. Dr. Rita Levy Montalcini once said, “I should thank Mussolini for having declared me to be of an inferior race. This led me to the joy of working, not any more unfortunately in university institutes, but in a bedroom.” Upon completing this review of just a few of the accomplishments of the past year, it was clear that this spirit is alive, the same that compelled Levy-Montalcini to work tirelessly at home to study chick embryos using scalpels fashioned from sewing needles. The spirit could be felt emanating from our colleagues sheltering at home, many also literally working in their bedrooms! So, it is with great pride and appreciation that we take this look back and celebrate the accomplishments of our colleagues and recognize just a few of the many transformative advances in 2020. The pandemic is a reminder that substantive scientific progress comes with great human effort and rarely a “eureka moment.” Here, we also highlight collaborative efforts, research trends, groundbreaking methodologies, and tools. A concerted effort was made to seek out innovations across all neurodegenerative disease categories. Given the readership and mission of this journal, we emphasized pathoanatomical studies most relevant to neuropathologists and clinical neuroscientists.

1. The long-term neuropathological sequelae of COVID-19

Over the past year, the SARS-CoV-2/COVID-19 pandemic has permeated essentially every aspect of our lives, and research in neurodegenerative disease is no exception, launching a new, albeit speculative, research trend. Early in the pandemic, neuropathologists began to wonder about the extent to which COVID-19 might impact brain health. Theoretically, this could be through direct neurotropism as some coronaviruses are known to cause encephalitis, or perhaps indirectly through complications related to critical illness and systemic disease (Morgello, 2020). Early reports documented encephalitis in the setting of COVID-19 (Reichard et al., 2020), but SARS-CoV-2 encephalitis was considered a rare event predominantly restricted to susceptible populations and of modest public health concern. Larger autopsy series emerged, highlighting infarction and microthrombi in the brain in the acute setting (Figure 1), more commonly in hospitalized patients, but this too was thought to be uncommon (Bryce et al., 2020). Nevertheless, researchers began to speculate that there may be long-term neurological sequelae that follow COVID-19 as examples of post-viral tauopathy and neurodegeneration are well documented and now there is increasing alarm that there might be an incipient rise in neurological complications, including dementia and neurodegeneration, that might follow the pandemic (Badrfam & Zandifar, 2020).

Figure 1. Post-mortem findings in a patient with SARS-CoV-2/COVID-19. A. Fresh gross image of a right hemibrain from a 68 male with COVID-19 showing diffuse swelling and leptomeningeal hemorrhage. B. Fixed right hemibrain from the same patient showing acute and subacute infarction in the distribution of the middle cerebral artery territory. C. Luxol fast blue counterstained hematoxylin and eosin (LH& E) section showing subacute hemorrhagic infarction. D. LH& E-stained section from the neocortical white matter in a 29-year-old male COVID-19 patient with acute disseminated encephalomyelitis (ADEM).

Neurologists and other clinicians have been describing persistent neurological symptomatology in COVID-19 survivors, including inattentiveness, memory impairment and a constellation of other cognitive symptoms (i.e., “brain fog”). These are part of an entity now termed the post-acute COVID-19 syndrome (PACS). The underlying neuropathological substrate for these findings remains unclear, but the effects of hypoxic-ischemic injury, chronic neuroinflammation, toxic encephalopathy from breakdown of the blood brain barrier are candidates. Direct effects of the virus are not completely ruled out, and the potential for neurotropic strains to emerge remains a possibility. Given the existence of encephalitis lethargica and measles related subacute sclerosing panencephalitis, both virus related and associated with neurofibrillary tangles, it is not unreasonable to speculate that a degenerative component of PACS might exist. Critically, it is imperative to understand whether these PACS neurological symptoms are progressive and we expect a surge in translational studies in the coming years focused on the long-term changes that follow COVID-19. 

2. Proteomic analysis: spotlight on microglial and astrocyte inflammation in Alzheimer disease

In the previous decades, transformative technologies have enabled large-scale genomic and transcriptomic studies of post-mortem brain tissues that have been directed towards neurodegenerative diseases, yielding a flood of data out of which has emerged a rich and complex picture of Alzheimer disease (AD). But what about the proteins? Owning to their relatively more complex chemical structures, measuring structural changes on the protein level in a high throughput manner is much more challenging. But now, proteomic technologies have advanced sufficiently, and we are beginning to see them take center stage. Here and in the next two sections we highlight three such studies.

The first study, published in Nature Medicine, led by Nicholas Seyfried and Allan Levey at Emory University, profiled 2,000 brain samples, comparing more than 3,000 proteins from multiple cohorts, including controls, people with asymptomatic AD neuropathology and those with dementia due to AD (Johnson et al., 2020). Cases were derived from a total of eight collections, including the Religious Orders Study and Memory and Aging Project (ROS-MAP), Mayo Clinic brain bank, Baltimore Longitudinal Study of Aging (BLSA), Baltimore Coroner’s Office, Banner Sun Health Research Institute, Mount Sinai School of Medicine Brain Bank, Adult Changes in Thought Study (ACT), and University of Pennsylvania School of Medicine Brain Bank. Researchers identified 13 different gene sets (“modules”) based on co-expression patterns (Figure 2). Of these, six were correlated with AD neuropathological features (i.e., amyloid plaques, neurofibrillary tangles) or cognitive impairment. Of the three that were most closely correlated with AD features, two were downregulated, including the M1 that was composed of proteins involved in synaptic function and the M3 that tracked with mitochondrial proteins. M4 had the strongest correlation with disease traits and contained astrocyte and microglial proteins involved in sugar metabolism. Intriguingly, many of the proteins in the M4 module were encoded by genes that are AD risk loci. Importantly, regardless of their precise function and role in disease, 27 of them were detected in CSF, underscoring their potential utility as biomarkers. Because this was funded by the accelerating medicine partnership - AD (AMP-AD) project, all of these data are publicly available for the research community and will surely catalyze continued proteomic studies.

Figure 2. Protein network analysis in post-mortem Alzheimer disease (AD) brain. A. Brain tissue from the dorsolateral prefrontal cortex from AD patients and compared to cognitively normal subjects with age-related pathology and pathologically negative controls from four cohorts. B. A correlation network consisting of 13 modules using 3334 proteins was created and correlated with neuropathological assessments, cell type markers, and the associated biological processes identified using gene ontology (GO) analysis. Images courtesy of Dr. Erik C. Johnson, Allan I. Levy, Nicholas T. Seyfried, reproduced with permission under the creative commons license.

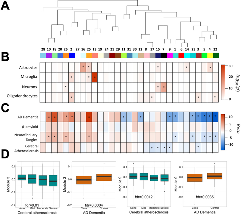
3. Proteomic analysis: the contribution of cerebral atherosclerosis to cognitive decline

Another proteomics paper published in Nature Neuroscience, also from Emory University led by Nicholas Seyfried, Allan Levey, and Thomas S. Wingo, examined cerebral atherosclerosis as it relates to cognitive decline and AD (Wingo et al., 2020). Here, the investigators performed a proteome-wide association study (PWAS), which is similar to a genome-wide association study (GWAS), to look more broadly at relevant neuropathological changes, including amyloid-beta deposition, neurofibrillary tangles, infarcts (both macro and microinfarcts), cerebral amyloid angiopathy, TAR DNA-binding protein 43 (TDP-43, transactive response DNA binding protein 43 kDa), Lewy body pathology, hippocampal sclerosis, and atherosclerosis. Out of this analysis, 114 proteins emerged, independently of cerebrovascular risk factors (e.g., hypertension, diabetes, smoking; Figure 3). Strikingly, many were from oligodendrocytes involved in myelination. Other genes were involved in mRNA processing and splicing. They performed co-expression network analysis and 31 modules were identified, with five being linked independently to cerebral atherosclerosis. This analysis pointed to oligodendrocyte function alongside downregulation of mRNA processing in neurons and astrocytes with impaired synaptic functioning in brains of individuals with cerebral atherosclerosis. This may be related to another finding of higher levels of neurofilament light (NfL) and medium (NfM) which were higher in cases with atherosclerosis, perhaps reflecting axonal injury. This study will drive continued research into the effects of cerebral atherosclerosis on the brain proteome and their contribution to AD.

Figure 3. Co-expression network analysis of protein modules in post-mortem human brain. A, B. A total of 31 modules were identified and protein signatures mapped to cell type. C. These modules were then associated with neuropathological outcomes. D. Differences in module eigen proteins were seen modules 3 and 9 for atherosclerosis and Alzheimer disease-related dementia. Images curtesy of Drs. Thomas Wingo, Aliza Wingo, Nicholas Seyfried, Allan I. Levey (Emory University School of Medicine).

4. Proteomic analysis: A high-resolution quantitative map of post-translational modifications of tau proteoforms

Neurofibrillary tangles exist in a spectrum of morphological forms that are immediately recognizable using immunohistochemistry with antisera targeting hyperphosphorylated tau (p-tau). The earliest detectable neurofibrillary change is the presence faint granular p-tau labeling in pre-tangles; this staining accumulates and coalesces into intracellular tangles that eventually become extracellular (“tombstone” or “ghost”) tangles following neuronal death. Understanding the molecular events that correspond to this sequence would be extremely helpful for developing the next generation of diagnostics (see below) and therapeutics. The pathobiology of tau pathology is complex, with multiple tau isoforms undergoing innumerable secondary structural modifications in disease states beyond just hyperphosphorylation, including truncation, acetylation, ubiquitination, glycosylation and methylation. It has been challenging to temporally map the order of these events using traditional approaches (e.g., phospho-specific tau antisera-based methods) which lack the ability to synchronously and comprehensively detect these critical changes.

In the last proteomics paper, published in Cell in November of 2020, a powerful study, led by Dr. Judith Steene at Boston Children’s Hospital, detailed their focused analysis that was entirely directed towards the tau protein (Wesseling et al., 2020). They deployed a previously published mass spectrometry-based assay, that they term “FLEXI-tau” (Mair et al., 2016), which allowed them to generate a high-resolution quantitative proteomic map of 95 post-translational modifications on multiple tau isoforms from 91 human post-mortem brains. They then used unsupervised analyses to predict sequential addition of modifications. They found that while there is a great degree of heterogeneity, there appears to be a minimal set of modifications that develop in a processive fashion and are associated with tissue fractions associated with disease stage as well as tau seeding activity. The analysis also highlighted a specific alternatively spliced tau isoform with four microtubule binding domain repeats (4R), but lacking N-terminal domain inserts (0N). The 0N4R isoform is highly overrepresented in aggregates isolated from early disease stages alongside modifications associated with increased negative charge in the proline-rich region and decreased positive charge in the microtubule binding domain. These findings are promising because they give us the most comprehensive picture of tau secondary structure and provide a pathway towards continuing to advance the biomarkers that are rapidly evolving and identify the critical modifications that are responsible for the pathogenicity of tau paving the way towards new therapeutics.

5. Plasma biomarkers for Alzheimer disease

Obtaining a definitive diagnosis of a neurodegenerative disease continues to require an autopsy, the perennial gold standard, but continued advances in blood-based biomarkers are continuing to challenge this and offer a low-cost, convenient alternative. Over the past decade, substantial progress has been made in our ability to assess molecular changes in the central nervous system using non-invasive amyloid positron emission tomography (PET) scans and cerebrospinal fluid (CSF) markers. Yet these modalities are expensive, inconvenient and come with a mild degree of risk. The long-sought development of a blood-based biomarker for Alzheimer disease (AD), had been considered unrealistic because the levels of brain proteins in the blood had been thought to be simply too low to be reliably and reproducibly detected. Further, there was concern that the extent to which blood levels of various factors reflect ongoing disease processes might be too disconnected or tangential to be clinically useful. So, it comes as no surprise that the research community has been stunned by the rapid progress in blood-based biomarkers in neurodegeneration. This year a milestone was achieved, with the “PrecivityAD™” mass-spec amyloid-β assay, which was developed at Washington University Saint Louis in the laboratory directed by Dr. Randall Bateman, receiving approval under the Clinical Laboratory Improvement Amendments (CLIA) as well as an FDA breakthrough designation. However, this is only half of the story. The other essential neuropathological hallmark of AD, the neurofibrillary tangle composed of abnormal tau, is also required for a diagnosis. Remarkably, similar rapid progress is being made on this front with a series of groundbreaking studies that were published over that past year, continuing the momentum.

In previous years, the first papers emerged describing highly sensitive immunoassays identifying p-tau phosphorylated at threonines 181 or 217 as early promising biomarkers. In 2020, phospho-threonine 231 (p-tau231) was reported to be an excellent early marker for tau pathology in CSF (Suárez-Calvet et al., 2020). This was followed up with results from a study using an ultrasensitive Single molecule array (SIMOA) for the quantification of p-tau231 in blood plasma (Ashton et al., 2021). The study included a total of 588 subjects and successfully differentiated AD from amyloid-β negative cognitively normal individuals. Plasma p-tau231 also differentiated AD patients from non-AD neurodegenerative disorders and amyloid-β negative MCI patients. In samples taken from patients with post-mortem autopsy confirmation, plasma p-tau231 was extremely accurate in identifying AD neuropathology in comparison to non-AD neurodegenerative disorders (AUC = 0.99). Plasma p-tau231 was highly correlated with other AD biomarkers, i.e., CSF p-tau231, tau PET ([18F]MK-6240) and amyloid-β PET ([18F]AZD). The elevations in p-tau231 were a very early change, preceding amyloid-β PET and plasma p-tau181. Plasma p-tau231 had the power to resolve even subtle differences, differentiating subjects across even early Braak stages. Together, we are witnessing impressive progress in blood-based AD biomarkers with the potential to detect the earliest disease stages, prior to significant irreversible brain destruction, and enable the next generation of clinical trials.

6. Cryo-electron microscopy: ultrahigh resolution structure of tau in corticobasal degeneration

In 2017, the Nobel Prize in Chemistry was awarded to Jacques Dubochet, Joachim Frank and Richard Henderson for cryo-electron microscopy (cryo-EM). The approach, which involves cooling samples to cryogenic temperatures and embedding them in an environment of vitreous water, has been in development since the 1970s, but recent technical advances in detectors and software algorithms have enabled solving molecular structures at near-atomic resolution. The power of cryo-EM was first demonstrated that year to the neurodegenerative disease research community when the approach was applied to paired-helical filament tau fibrils in Alzheimer disease, illuminating at near atomic resolution the C-shaped conformation of the core (Fitzpatrick et al., 2017). This report was quickly followed by the solving of the structure for the J-shaped tau filament core in Pick disease which contains additional residues making it slightly longer than in AD (Falcon et al., 2018). Next came chronic traumatic encephalopathy, which has a similar C-shape to that in Alzheimer disease (Falcon et al., 2019). Also described was an additional non-proteinaceous hydrophobic density that has yet to be defined. These findings support the notion that there exists a spectrum of hitherto unrecognized tau structural features and conformations, often termed “strains” in a nod to the prion literature that has informed much of the research on protein misfolding, that may be distinct in different disease states. Now, we are continuing to see additional insights with two papers describing the structure of the tau filament core in corticobasal degeneration as well as another which is the first cryo-EM structure of α-synuclein (see next section).

In a paper published in Cell in February 2020, a team led by Anthony Fitzpatrick at Columbia University detailed their study showing the cryo-EM structure of filaments from corticobasal degeneration (Arakhamia et al., 2020). In additional analyses, they further integrated these cryo-EM structures and those from AD with mass spectrometry data to localize post-translational secondary modifications. A separate study, published in Nature, led by Sjors Scheres and Michel Goedert at the MRC Laboratory of Molecular Biology in Cambridge, England, U.K. (Zhang et al., 2020). This team also showed a similar structure in CBD (Figure 4). Together, in addition to providing a validated atomic level resolution C-shaped structure of the tau filament in CBD, these studies both revealed a density buried in the structure that represents a molecule of unknown identity, akin to what was identified in CTE. The fibrils in CBD are composed entirely of tau with 4 microtubule binding domain repeats (4R), which differs from Pick disease which is composed of 3R tau as well as AD and CTE which are mixed 3R and 4R. Additional future studies directed towards further delineation of the diversity of tau filament structures has the potential to pave the way towards improved diagnostics and advancing our understanding of the diversity of conformers in tauopathy that may be associated with different clinical symptomatology.

Figure 4. Cryo-EM of tau filaments in corticobasal degeneration. A. Negative-stain electron micrographs of type I and type II tau filaments extracted from the frontal cortex of CBD. B. Cryo-EM maps of type I and type II tau filaments from the frontal cortex of CBD. C. Top, the microtubule-binding repeats (R1–R4) of tau and the sequence after R4 that is present in the core of CBD filaments (all shown in different colors). Bottom, atomic model of the CBD type II tau filament. The extra density is shown in light blue, with K290, K294 and K370 indicated. Images courtesy of Drs. Wenjuan Zhang, Sjors Scheres and Michel Goedert MRC Laboratory of Molecular Biology, Cambridge).

7. Cryo-electron microscopy: ultrahigh resolution structures of α-synuclein conformers

This year we also saw reports of the first ultrahigh resolution cryo-EM structures of α-synuclein fibrils published in Nature also from Sjors Scheres and Michel Goedert at the MRC Laboratory of Molecular Biology (Schweighauser et al., 2020). The synucleinopathies are a group of neurodegenerative disorders that include Parkinson’s disease (PD), PD dementia, diffuse Lewy body disease (DLBD) and multiple system atrophy (MSA). Co-first authors Schweighauser and Shi et al., studied three cases of DLBD and five with MSA. In MSA, they found two types of filament, that they termed type 1 and type 2, each with filaments with different protofibrils that make up the core. The conformation of α-synuclein filaments derived from DLBD brains by cryo-EM precluded 3D imaging, so 2D class averaging was used to show that there were differences in the structure from MSA. Overall, these structural differences are of great interest as accumulating evidence suggests that α-synuclein might behave in a prion-like manner, with templating and propagation of abnormal structures/conformers. This knowledge may be helpful in understanding the pathogenesis and natural history of the synucleinopathies, and especially in the development of specific α-synuclein PET tracers, which have been so far elusive.

8. Characterizing α-synuclein strains

The α-synucleinopathies, including Parkinson disease, diffuse Lewy body disease, and dementia with Lewy bodies, while linked by aggregation of α-synuclein, have been hypothesized to diverge based on the prion-like properties unique disease conformational structural folding that templates replication of the abnormality. These strains are hypothesized to have different properties and may influence neuropathological features and symptomatology.

This year, a study was published that took us one step closer to understanding the pathobiology and diversity of α-synuclein strains. In an elegant set of experiments, Lau et al. recreated an array of α-synuclein fibrils with different confirmations in vitro using recombinant proteins by altering buffer conditions (Lau et al., 2020). They generated a host of fibrils that varied in their biophysical properties and compared them with those derived from human post-mortem brain samples. Then, the fibrils were inoculated into a transgenic mouse line that overexpresses human mutant α-synuclein and observed them. Over time, the mice developed a range of traits that were strain specific, including aggregate morphology, incubation periods and behavioral changes, that could be propagated serially (Figure 5). In the brains of these animals, distinct neuroanatomical vulnerability was observed that was dictated by strain type. These findings give us an additional model for testing questions related to how these different α-synuclein conformers target specific cells and brain regions leading to neurodegeneration.

Figure 5. Distinct midbrain pathology in transgenic α-synuclein (M83) mice inoculated with salt (S) fibrils or no salt (NS) fibrils. A. The NS fibril-injected mice show the “Lewy body-like” α-synuclein pathology. B. The S fibril-injected mice exhibit the “ring-like” α-synuclein pathology. Both images show stains with the EP1536Y antibody that recognizes synuclein phosphorylated at serine 129. Images courtesy of Dr. Joel Watts (University of Toronto).

9. Huntington’s disease and chorea

Abnormalities in proteostasis are a key feature of essentially all neurodegenerative disorders. This change is associated with endoplasmic reticulum (ER) stress, which then triggers the unfolded protein response (UPR). XBP1 is a key mediator of the ER stress response thought to be a master regulator of the UPR that drives the adaptation response to recover proteostasis through a number of mechanisms.

In a series of compelling experiments, a team from the University of Chile showed that treatment with IGF2, a factor that they previously implicated as a downstream effector of XBP1 in animal models deficient in XBP1, may be an important contributor to this finding (García-Huerta et al., 2020). Treatment with IGF1 led to a marked reduction in the burden of intracellular aggregates of mutant huntingtin in cellular models, including an induced pluripotent stem cell (iPSC)-derived model of medium spiny neurons from HD patients. When the autophagy and the ubiquitin proteasome were assessed, they surprisingly found that these pathways were not responsible. Remarkably, they found IGF2 signaling enhanced secretion of soluble mutant huntingtin into exosomes/microvesicles. These findings were not limited to cell culture but were recapitulated when IGF2 was infused into the brain of HD mice. Finally, these findings were validated in human tissue samples, with a reduction in IGF2 in post-mortem HD brain and blood. These findings take us one step closer to understanding the role of the UPR in HD and suggest a mechanism that could be targeted for therapeutics.

10. Chronic traumatic encephalopathy: what about the astrocytes?

Slightly over ten years ago, chronic traumatic encephalopathy (CTE) was propelled to the fore of neurodegenerative disease research where it has remained. Since that time, broad consensus has emerged among neuropathologists that CTE has a distinct neuropathological presentation that is distinguishable from other tauopathies, with a unique pathognomonic perivascular lesion that was codified in consensus criteria (McKee et al., 2016). In this report, the pathognomonic lesion was described as consisting of “p-tau aggregates in neurons, astrocytes, and cell processes around small vessels in an irregular pattern at the depths of the cortical sulci”. While this working definition was considered sufficiently precise, confusion emerged and persisted in the literature around the perivascular astrocytes in aging related tau astrogliopathy (ARTAG) (Kovacs et al., 2016) that can generally be differentiated based on the absence of neurons and localization in the white matter or subpial compartments. Clarification was not sufficient to put the astrocyte question to rest (McKee et al., 2020).

Setting aside ARTAG, there is a tremendous burden of p-tau positive gray matter astrocytes in CTE. A study led by John Trojanowski at the University of Pennsylvania and William Stewart at the University of Glasgow published in Brain Communications sought to neuroanatomically map these astrocytes and found a preferential accumulation in the sulcal depths, the precise region that is biomechanically vulnerable in CTE and where tau pathology first emerges (Arena et al., 2020). This is in contrast to neuronal tau pathology which they found was more diffuse. This seems to suggest that astrocyte pathology is an early event. In another study published in Brain Pathology led by Ann McKee and John Crary (writer of this review), a spectrum of cases that also included very early CTE lesions was able to pinpoint abnormal tau in early pathognomonic lesions to perivascular neurons (Figure 6), but not astrocytes, which appeared to accumulate later in the disease progression (Cherry et al., 2020). This tau pathology consisted predominantly of tau isoforms containing four microtubule binding domain repeats (4R tau), an isoform that has been proposed to be especially toxic given its increased propensity towards aggregation. Together, these findings point to a complex picture of evolving tau pathology in neurons and astrocytes early in CTE and we expect that research in the coming years around the role of astrocytes in early CTE will intensify.

Figure 6. Immunofluorescence microscopy in a sulcal region from an individual who passed away in their 20s with chronic traumatic encephalopathy (CTE). A. Low power image highlighting two perivascular lesions. B. High power image showing staining with markers for astroglia (GFAP, blue), neurons (MAP2, green) and abnormal hyperphosphorylated p-tau (AT8; green). White arrows mark colocalization. In these lesions, there is only MAP2 overlap with p-tau. No GFAP/AT8 colocalization was seen in this case. Scale bar is 50 um. Images courtesy of Dr. Jonathan Cherry and Ann McKee (Boston University and Boston VA).

Acknowledgement

Dr. Crary receives research funding from the NIH (P30AG066514, R01AG054008, R01NS095252, R01AG062348, R01NS086736, U54NS115266, U54NS115322). We further acknowledge the Rainwater Charitable Trust/Tau Consortium, David and Elsie Werber, Alexander Saint Amand Scholar Award and Karen Strauss Cook Research Scholar Award.

References

Arakhamia, T., Lee, C. E., Carlomagno, Y., Duong, D. M., Kundinger, S. R., Wang, K., Williams, D., DeTure, M., Dickson, D. W., Cook, C. N., Seyfried, N. T., Petrucelli, L., & Fitzpatrick, A. W. P. (2020). Posttranslational Modifications Mediate the Structural Diversity of Tauopathy Strains. Cell, 180(4), 633-644.e12. https://doi.org/10.1016/j.cell.2020.01.027

Arena, J. D., Johnson, V. E., Lee, E. B., Gibbons, G. S., Smith, D. H., Trojanowski, J. Q., & Stewart, W. (2020). Astroglial tau pathology alone preferentially concentrates at sulcal depths in chronic traumatic encephalopathy neuropathologic change. Brain Communications, 2(2), fcaa210. https://doi.org/10.1093/braincomms/fcaa210

Ashton, N. J., Pascoal, T. A., Karikari, T. K., Benedet, A. L., Lantero-Rodriguez, J., Brinkmalm, G., Snellman, A., Schöll, M., Troakes, C., Hye, A., Gauthier, S., Vanmechelen, E., Zetterberg, H., Rosa-Neto, P., & Blennow, K. (2021). Plasma p-tau231: A new biomarker for incipient Alzheimer’s disease pathology. Acta Neuropathologica. https://doi.org/10.1007/s00401-021-02275-6

Badrfam, R., & Zandifar, A. (2020). From encephalitis lethargica to COVID-19: Is there another epidemic ahead? Clinical Neurology and Neurosurgery, 196, 106065. https://doi.org/10.1016/j.clineuro.2020.106065

Bryce, C., Grimes, Z., Pujadas, E., Ahuja, S., Beasley, M. B., Albrecht, R., Hernandez, T., Stock, A., Zhao, Z., Rasheed, M. A., Chen, J., Li, L., Wang, D., Corben, A., Haines, K., Westra, W., Umphlett, M., Gordon, R. E., Reidy, J., … Fowkes, M. (2020). Pathophysiology of SARS-CoV-2: Targeting of endothelial cells renders a complex disease with thrombotic microangiopathy and aberrant immune response. The Mount Sinai COVID-19 autopsy experience. MedRxiv, 2020.05.18.20099960. https://doi.org/10.1101/2020.05.18.20099960

Cherry, J. D., Kim, S. H., Stein, T. D., Pothast, M. J., Nicks, R., Meng, G., Huber, B. R., Mez, J., Alosco, M. L., Tripodis, Y., Farrell, K., Alvarez, V. E., McKee, A. C., & Crary, J. F. (2020). Evolution of neuronal and glial tau isoforms in chronic traumatic encephalopathy. Brain Pathology (Zurich, Switzerland). https://doi.org/10.1111/bpa.12867

Falcon, B., Zhang, W., Murzin, A. G., Murshudov, G., Garringer, H. J., Vidal, R., Crowther, R. A., Ghetti, B., Scheres, S. H. W., & Goedert, M. (2018). Structures of filaments from Pick’s disease reveal a novel tau protein fold. Nature, 561(7721), 137–140. https://doi.org/10.1038/s41586-018-0454-y

Falcon, B., Zivanov, J., Zhang, W., Murzin, A. G., Garringer, H. J., Vidal, R., Crowther, R. A., Newell, K. L., Ghetti, B., Goedert, M., & Scheres, S. H. W. (2019). Novel tau filament fold in chronic traumatic encephalopathy encloses hydrophobic molecules. Nature, 568(7752), 420–423. https://doi.org/10.1038/s41586-019-1026-5

Fitzpatrick, A. W. P., Falcon, B., He, S., Murzin, A. G., Murshudov, G., Garringer, H. J., Crowther, R. A., Ghetti, B., Goedert, M., & Scheres, S. H. W. (2017). Cryo-EM structures of tau filaments from Alzheimer’s disease. Nature, 547(7662), 185–190. https://doi.org/10.1038/nature23002

García-Huerta, P., Troncoso-Escudero, P., Wu, D., Thiruvalluvan, A., Cisternas-Olmedo, M., Henríquez, D. R., Plate, L., Chana-Cuevas, P., Saquel, C., Thielen, P., Longo, K. A., Geddes, B. J., Lederkremer, G. Z., Sharma, N., Shenkman, M., Naphade, S., Sardi, S. P., Spichiger, C., Richter, H. G., … Hetz, C. (2020). Insulin-like growth factor 2 (IGF2) protects against Huntington’s disease through the extracellular disposal of protein aggregates. Acta Neuropathologica, 140(5), 737–764. https://doi.org/10.1007/s00401-020-02183-1

Johnson, E. C. B., Dammer, E. B., Duong, D. M., Ping, L., Zhou, M., Yin, L., Higginbotham, L. A., Guajardo, A., White, B., Troncoso, J. C., Thambisetty, M., Montine, T. J., Lee, E. B., Trojanowski, J. Q., Beach, T. G., Reiman, E. M., Haroutunian, V., Wang, M., Schadt, E., … Seyfried, N. T. (2020). Large-scale proteomic analysis of Alzheimer’s disease brain and cerebrospinal fluid reveals early changes in energy metabolism associated with microglia and astrocyte activation. Nature Medicine, 26(5), 769–780. https://doi.org/10.1038/s41591-020-0815-6

Kovacs, G. G., Ferrer, I., Grinberg, L. T., Alafuzoff, I., Attems, J., Budka, H., Cairns, N. J., Crary, J. F., Duyckaerts, C., Ghetti, B., Halliday, G. M., Ironside, J. W., Love, S., Mackenzie, I. R., Munoz, D. G., Murray, M. E., Nelson, P. T., Takahashi, H., Trojanowski, J. Q., … Dickson, D. W. (2016). Aging-related tau astrogliopathy (ARTAG): Harmonized evaluation strategy. Acta Neuropathologica, 131(1), 87–102. https://doi.org/10.1007/s00401-015-1509-x

Lau, A., So, R. W. L., Lau, H. H. C., Sang, J. C., Ruiz-Riquelme, A., Fleck, S. C., Stuart, E., Menon, S., Visanji, N. P., Meisl, G., Faidi, R., Marano, M. M., Schmitt-Ulms, C., Wang, Z., Fraser, P. E., Tandon, A., Hyman, B. T., Wille, H., Ingelsson, M., … Watts, J. C. (2020). α-Synuclein strains target distinct brain regions and cell types. Nature Neuroscience, 23(1), 21–31. https://doi.org/10.1038/s41593-019-0541-x

Mair, W., Muntel, J., Tepper, K., Tang, S., Biernat, J., Seeley, W. W., Kosik, K. S., Mandelkow, E., Steen, H., & Steen, J. A. (2016). FLEXITau: Quantifying Post-translational Modifications of Tau Protein in Vitro and in Human Disease. Analytical Chemistry, 88(7), 3704–3714. https://doi.org/10.1021/acs.analchem.5b04509

McKee, A. C., Cairns, N. J., Dickson, D. W., Folkerth, R. D., Keene, C. D., Litvan, I., Perl, D. P., Stein, T. D., Vonsattel, J.-P., Stewart, W., Tripodis, Y., Crary, J. F., Bieniek, K. F., Dams-O’Connor, K., Alvarez, V. E., Gordon, W. A., & TBI/CTE group. (2016). The first NINDS/NIBIB consensus meeting to define neuropathological criteria for the diagnosis of chronic traumatic encephalopathy. Acta Neuropathologica, 131(1), 75–86. https://doi.org/10.1007/s00401-015-1515-z

McKee, A. C., Stein, T. D., Crary, J. F., Bieniek, K. F., Cantu, R. C., & Kovacs, G. G. (2020). Practical Considerations in the Diagnosis of Mild Chronic Traumatic Encephalopathy and Distinction From Age-Related Tau Astrogliopathy. Journal of Neuropathology and Experimental Neurology, 79(8), 921–924. https://doi.org/10.1093/jnen/nlaa047

Morgello, S. (2020, August). Coronaviruses and the central nervous system. Journal of Neurovirology; J Neurovirol. https://doi.org/10.1007/s13365-020-00868-7

Reichard, R. R., Kashani, K. B., Boire, N. A., Constantopoulos, E., Guo, Y., & Lucchinetti, C. F. (2020). Neuropathology of COVID-19: A spectrum of vascular and acute disseminated encephalomyelitis (ADEM)-like pathology. Acta Neuropathologica, 140(1), 1–6. https://doi.org/10.1007/s00401-020-02166-2

Schweighauser, M., Shi, Y., Tarutani, A., Kametani, F., Murzin, A. G., Ghetti, B., Matsubara, T., Tomita, T., Ando, T., Hasegawa, K., Murayama, S., Yoshida, M., Hasegawa, M., Scheres, S. H. W., & Goedert, M. (2020). Structures of α-synuclein filaments from multiple system atrophy. Nature, 585(7825), 464–469. https://doi.org/10.1038/s41586-020-2317-6

Suárez-Calvet, M., Karikari, T. K., Ashton, N. J., Lantero Rodríguez, J., Milà-Alomà, M., Gispert, J. D., Salvadó, G., Minguillon, C., Fauria, K., Shekari, M., Grau-Rivera, O., Arenaza-Urquijo, E. M., Sala-Vila, A., Sánchez-Benavides, G., González-de-Echávarri, J. M., Kollmorgen, G., Stoops, E., Vanmechelen, E., Zetterberg, H., … ALFA Study. (2020). Novel tau biomarkers phosphorylated at T181, T217 or T231 rise in the initial stages of the preclinical Alzheimer’s continuum when only subtle changes in Aβ pathology are detected. EMBO Molecular Medicine, 12(12), e12921. https://doi.org/10.15252/emmm.202012921

Wesseling, H., Mair, W., Kumar, M., Schlaffner, C. N., Tang, S., Beerepoot, P., Fatou, B., Guise, A. J., Cheng, L., Takeda, S., Muntel, J., Rotunno, M. S., Dujardin, S., Davies, P., Kosik, K. S., Miller, B. L., Berretta, S., Hedreen, J. C., Grinberg, L. T., … Steen, J. A. (2020). Tau PTM Profiles Identify Patient Heterogeneity and Stages of Alzheimer’s Disease. Cell, 183(6), 1699-1713.e13. https://doi.org/10.1016/j.cell.2020.10.029

Wingo, A. P., Fan, W., Duong, D. M., Gerasimov, E. S., Dammer, E. B., Liu, Y., Harerimana, N. V., White, B., Thambisetty, M., Troncoso, J. C., Kim, N., Schneider, J. A., Hajjar, I. M., Lah, J. J., Bennett, D. A., Seyfried, N. T., Levey, A. I., & Wingo, T. S. (2020). Shared proteomic effects of cerebral atherosclerosis and Alzheimer’s disease on the human brain. Nature Neuroscience, 23(6), 696–700. https://doi.org/10.1038/s41593-020-0635-5

Zhang, W., Tarutani, A., Newell, K. L., Murzin, A. G., Matsubara, T., Falcon, B., Vidal, R., Garringer, H. J., Shi, Y., Ikeuchi, T., Murayama, S., Ghetti, B., Hasegawa, M., Goedert, M., & Scheres, S. H. W. (2020). Novel tau filament fold in corticobasal degeneration. Nature, 580(7802), 283–287. https://doi.org/10.1038/s41586-020-2043-0

Copyright: © 2021 The author(s). This is an open access article distributed under the terms of the Creative Commons Attribution 4.0 International License (https://creativecommons.org/licenses/by/4.0/), which permits unrestricted use, distribution, and reproduction in any medium, provided the original author and source are credited, a link to the Creative Commons license is provided, and any changes are indicated. The Creative Commons Public Domain Dedication waiver (https://creativecommons.org/publicdomain/zero/1.0/) applies to the data made available in this article, unless otherwise stated.